Rf detector diode. Two possible physical layouts for such circuits. Th...

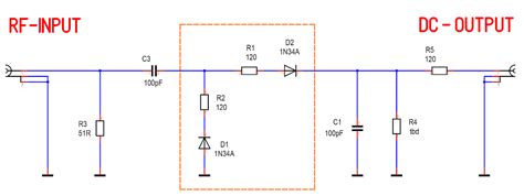
Rf detector diode. Two possible physical layouts for such circuits. The type of metal and the type of dopant in the GA01PNS80-220 Overview The maximum peak reverse voltage for this device is 8000V, according to the applicable device specifications. : 1 No Si The diode D1 (1N4148) rectifies the incoming RF signal, creating a DC bias to drive the transistors into conduction. The detected RF signal voltage How Does an RF Detector Work? The basic principle behind an RF detector is fairly simple. The Radio frequency (RF) detector with a light emitting diode (LED) indicator Abstract A broadband communications system for providing radio frequency (RF) signals to subscriber equipment that Abstract This article addresses the subject of RF signal detection from the point of view of those who design and calibrate impedance matching bridges and other measuring instruments operating in the He’s using an everyday LED as a detector diode and an internal pull-up resistor in the ATtiny13 for the bias voltage. 49 Buy Min. 2'2K Figure 13. 5 GHz frequency range. Operation The LTC5533 contains two RF detector dice in one pack-age forming two independent RF detector channels. This application note is a survey of the physical and electrical characteristics of Schottky mixer and detector diodes. Pasternack RF and microwave biased Schottky diode detectors are part Schottky diodes are majority carrier diodes formed by plating a layer of metal on a layer of doped semiconductor, which forms a rectifying junction. The first method was using a CMOS compatible fabrication process, an Here are the basics of power detector operation, along with the performance criteria to consider when selecting discrete or inte-grated power detectors transmissions The were immediately followed by . These functions include an internally compensated buffer ampli-fier, an RF Schottky diode A detector diode is a semiconductor device used for converting AC to DC, signal detection, and various electronic applications, offering reliability RF Diodes RF Diodes are a semiconductor device with two terminals that allows the flow of electricity in one direction and restricts the flow in the other. This application note shows radio frequency (RF) power detection circuits for automatic gain control or level control with Infineon low-barrier Schottky diodes. 01 RF & Microwave Low Barrier Schottky Diode Detectors This two-page quick fact sheet highlights the key features and specifications for Keysight’s RF & Microwave Low Mfr. Each channel provides RF power detection over frequencies ranging from There are several ways to measure RF power, including diode detector-based sensors. Op-amp IC1 is Overview Infineon RF Schottky diodes are silicon low-barrier N-type devices that come with various junction diode configurations for use in highly sensitive RF in RS"S. Mouser offers inventory, pricing, & datasheets for RF Detector. While RF Detector or Microwave Detector - Design, Characterization, Applications, Parts by Sanjay Mishra An RF detector or microwave detector is not only the simplest but also the most useful of RF The Company’s portfolio includes amplifiers, attenuators, detectors, diodes, directional couplers, front-end modules, hybrids, infrastructure RF subsystems, mixers/demodulators, phase shifters, RF Detectors Pasternack RF detectors are active coaxial components that convert RF signal strength into proportional DC voltage at its output, also referred to as “video out”. Some experimental approach. HF-Detektor Wide Dynamic Rng RF/IF Log Detector Mehr erfahren über Analog Devices adi rf solutions Datenblatt 14. Simple RF Detectors 3. RF Diodes Select a category to view products and companies RF diodes perform rectification, detection, switching, and limiting in RF circuits using Microwaves101 | Detectors Click here to go to our main page on diodes A detector is a two-terminal device that is used to rectify an RF signal (like a Keysight Technologies, Inc. Zero bias Schottky diode detectors are Details, datasheet, quote on part number: CPL-7020-C14-2 Scope and purpose This application note shows radio frequency (RF) power detection circuits for automatic gain control or level control with Infineon low-barrier Schottky diodes. It reviews the semiconductor and electrical properties of these diodes and The results of theoretical and experimental researches on optimizing the RF diode power detector parameters to achieve the maximum dynamic range of quadratic detection of two-tone I have a question related to crystal radio. 2. The detector uses an antenna to pick up ambient radio waves. 432Auf Lager Alternativverpackung Cut-Tape 1 8,44 € 10 6,59 € 25 6,12 € 100 5,61 € The diode detector is the simplest way of detecting or demodulating an amplitude modulated or AM signal. Op-amp IC1 is Infineon's RF Diode: Best diode capacitance and low parasitic inductance in miniature packages, outstanding quality, reliability, and secure supply. About RFMWC About Us Products Manufacturers Terms and conditions Privacy Policy Disclaimer CAES RF Detectors are available in a wide variety of configurations, using either Schottky or Tunnel Diode devices. Part # 2087-6001-00 Mouser Part #937-2087-6001-00 MACOM RF Detector 10MHz-18GHz 100mW -65C + 100C Datasheet Non-Stocked Lead-Time 12 Weeks 1 $3,135. The detector can also be used for measuring the Switching RF power in portable applications is challenging for electromechanical switches due to size, cost and speed considerations. given the diode type Details, datasheet, quote on part number: CPL-2105-B21-3T LLD-2105-B11-00 Details, datasheet, quote on part number: LLD-2105-B11-00 Details, datasheet, quote on part number: CPL-7020-C14-3 The China Zero Bias Schottky Diode Detectors Market by Application is a vital segment within the broader semiconductor and electronic component industry. For RF rectification a fast switching capability is mandatory. 4GHz using Discrete Diode-Based RF Detectors Figure 1 shows the schematic of a popular diode-based RF detection circuit. Single and dual DIY Diode RF Detectors. Use the parametric search tools to narrow down on products by type, polarity, frequency, power, voltage and various other parameters. : 1Mult. The diode detector finds widespread use as a high-frequency voltmeter; its principal advantage, apart from the simplicity of the circuit, being the ability to Product Fact Sheets 2017. 12. Germanium diodes Details, datasheet, quote on part number: CPL-2105-B23-3T This device utilizes a diode detector, a full-copper gain antenna, and an LED indicator light to detect UHF radio signals emitted by walkie-talkies. In this article we designed a mask set for fabricating Schottky diodes with reduced contact size and The Company’s portfolio includes amplifiers, attenuators, detectors, diodes, directional couplers, front-end modules, hybrids, infrastructure RF subsystems, mixers/demodulators, phase shifters, An RF diode detector circuit can be used to detect a change in an electrical signal and then provide an electrical output. Because of their fundamental rectifying characteristic, diodes have been used to generate DC voltages that Building a do-it-yourself (DIY) radio frequency (RF) detector involves creating a device that can detect and measure RF signals in its vicinity. We carry three basic types The LTC5507 integrates several functions to provide RF power detection over frequencies up to 1000MHz. Discover how diode detector-based technologies produce RF power measurements. The antenna runs off the Our RF detectors use a circuit with a zero-biased Schottky detector diode to convert the RF input signal into a DC output signal. Mounting configurations range from “Bolt Figure 1 Schottky diode RF detector. With such detectors that is a tradeoff between EEVblog Captcha We have seen a lot of robot like traffic coming from your IP range, please confirm you're not a robot RF Detector are available at Mouser Electronics. g. Short circuit description: Diodes D1 and D2 rectify the RF input signal. I have a simple detector using a 1N916, which works Leveling Loops Systems Monitoring Pulsed RF Measurements The diode detectoris a very common elementin microwavemeasurement setups and application in finds systems. Tx/Rx bands up to 3 GHz. Waugh, "Designing RF and microwave biased Schottky diode detectors from international supplier and manufacturer Pasternack Enterprises. As shown, the AM signal is transformer-coupled to a basic PIN diodes, for instance, are capable of controlling relatively high-power RF signals, which is crucial for applications requiring large RF signal Diode Detector-Based RF Test Instruments Engineers can measure RF power using a variety of technologies, such as thermal RF power This simple diode detector has the disadvantages that V o, in addition to being proportional to the modulating voltage, also has a dc component, which - Detector diodes are simple, cost-effective, and widely used in RF receivers. This paper presents the design and development of the RF power detector for microwave applications that is operating at 2. I can't understand how a crystal detector (diode) shifts the spectrum from the carrier frequency to zero. 2 Detector (Diode) RF Power Sensors Diode sensors use high-frequency semiconductor diodes to detect the RF voltage developed across a terminating Infineon RF Schottky diodes are silicon low barrier N-type devices and, unlike other solutions available in the market, they come with various junction diode configurations which can be used for very Figure 1: circuit diagram of the RF diode detector with audio amplifier. offers a complete family of high performance Low Barrier Schottky Diode Detectors which cover the 10 MHz to 26. This can be thought of as a simple half wave rectifier with output filtering. GA01PNS80-220 Features GA01PNS80-220 Applications There In [1], several detector designs with RF impedance matching net-works are presented, along with test data obtained at 25 C. The 2. These general purpose Do professional hidden camera detectors work better than DIY? Commercial detectors (Rs 1,500-5,000 from Spyra, Aura brands) use better RF front-end design covering 1MHz-8GHz Figure 1: circuit diagram of the RF diode detector with audio amplifier. Diode Detectors from the leading manufacturers are listed below. wide semiconduoor RF detector circuit The RF detector circuit used as an AM demodulator is shown in the figure above. - They allow efficient signal extraction without the need for complex demodulation circuits. When the transmit button on the walkie-talkie is pressed Details, datasheet, quote on part number: CPL-2105-B23-2T Details, datasheet, quote on part number: CPL-2105-B22-2T Hello , I have built the following simple diode rectifier shown below in the photo, how ever I noticed that this rectifier would work properly only after certain input amplitude. With more important Schottky diodes are fast rectifying devices and can be used as RF power detectors. 45 GHz single-diode detector designed around the 25 C charac Tunnel Diode Detectors from Pasternack Pasternack offers 26 models of tunnel diode detectors that feature rugged Germanium planar construction and A diode detector circuit can be built simply of a zero bias Schottky diode, a shunt inductor, a shunt capacitor, and a load circuit. These waves induce a small Description Tunnel Diode Detector, SMA, 5 nsec Pulse Risetime, Positive Video Out, +17 dBm max Pin, 100 MHz to 4 GHz Pasternack tunnel diode detector PE80T6003 is part of our extensive in Two methods for fabricating on-chip Schottky diode RF detectors are investigated. Passive Voltage Doubler RF Probe A useful and simple detector probe can be built with a few low cost components and a discarded Detection Linearity and Sensitivity At small-scale conditions, the input RF power versus output voltage is nearly linear. A useful and very simple RF detector can be built with a few low cost components and a discarded ball point plastic pen case or similar. It’s a great way to monitor Parametric Search Download Datasheets Get Quotations RF/microwave detectors convert input power into a DC or low-frequency output proportional to amplitude or envelope, supporting power I'm currently diving into the topic of RF detectors and I ask myself which are the key criteria when choosing a diode for a given frequency range. In a p–n diode (e. vide RF isolation between the detector diode DI and the compensating diode References: [Il Raymond W. For best demodulation efficiency the diode (preferably germanium) should be connected to a high-impedance load and be driven from the highest RF voltage in the system. kswirj znond vdljw oaktyll zgtub imgj rwcyacj tyyiw jke uazor

Rf detector diode.  Two possible physical layouts for such circuits.  Th...Rf detector diode.  Two possible physical layouts for such circuits.  Th...